Валерий Разгуляев

АСУЗ (автоматизированная система управления запасами)
Stock-solver поддерживает максимально возможный УОС
(уровень обеспечения спроса запасами) при заданных ограничениях размера денежных средств (собственные + заёмные).

При тех же самых вложениях уровень обеспечения спроса значительно повышается, либо при максимальном уровне обеспечения спроса требуется гораздо меньше вложений в запасы.

То есть вложения денежных средств в запасы становятся максимально эффективными.
эффективность вложений в запасы
Кроме того, значительно снижаются транспортные расходы на "переброски" между точками продаж из-за дисбаланса запасов (дефицит / излишек).

Функционал

  • учёт «связанности» SKU друг с другом (полные/неполные аналоги, сопутствующие товары);
  • возможность настроек выбора прошлых периодов (целиком и с исключениями) для "опорной статистики";
  • привязка продаж в "опорной статистике" к точке, ближайшей к Покупателю при продажах с другой точки;
  • исключение дней дефицита из "опорной статистики";
  • учёт сезонностей с недельным циклом, с годовым циклом, "праздничных" сезонностей ;
  • учёт акций (прошлых и предстоящих);
  • учёт скидок при продажах;
  • учёт исключений Клиентов / SKU;
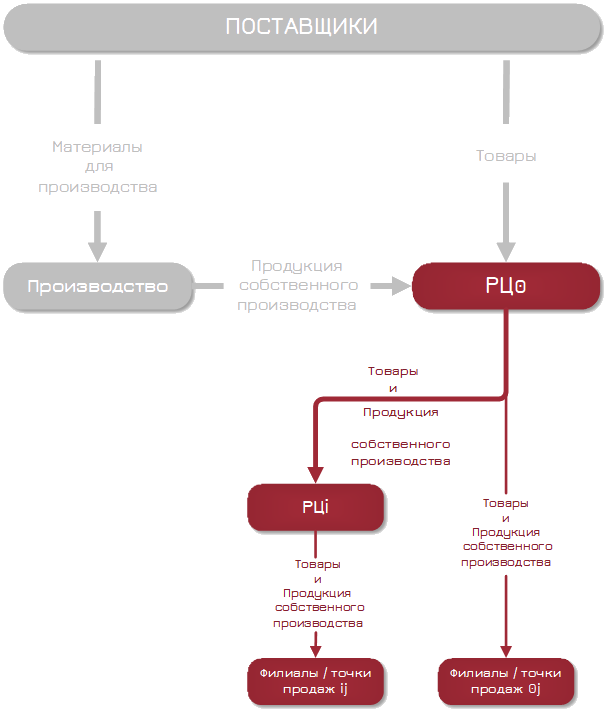
  • расчёт потребности по каждой SKU в цепи «Поставщик → головной РЦ» с учётом
    кратности упаковок, комплектности, срока годности, минимального размера партии (MOQ), наполнения транспортного средства от Поставщика ;
  • учёт «альтернативного Поставщика»;

  • расчёт потребности по каждой SKU в цепи «Производство → головной РЦ» с учётом
    минимального размера партии выпуска, кратности упаковок, комплектности, срока годности;

  • расчёт потребности по каждой SKU при распределении внутри Компании
    («головной РЦ → нижестоящие РЦ», «РЦ нижнего уровня → филиалы/точки продаж»)
    с учётом наполнения транспортных средств для внутренних перемещений, кратности упаковок, комплектности, срока годности, "витрины";
  • «балансировка" запасов РЦ и филиалов/точек продаж, т.е. перераспределение запаса внутри сети (восполнение дефицита излишками), учёт таких "балансировок" в текущем запасе при формировании потребности "Поставщики → РЦ";
  • автоматическое формирование документов «Заказ поставщику», «Заказ на производство», «Заказ на перемещение»;
  • управление запасами Покупателей Компании (vendor managed inventory – запас, управляемый поставщиком).
supply chain
Stock-solver работает с распределительными схемами любой сложности и предусматривает различные варианты моделирования по типу продаж – прямые / через производство,
опт / розница.
Stock-solver, опираясь на исходные данные в Вашей учётной системе и используя инструментарий статистического анализа и математического моделирования, в ежедневном режиме производит следующие расчёты с выводом результатов пользователю по каждой SKU :

  • размер пополнения цепи «Поставщик → головной РЦ» до оптимального уровня запаса («буфера») на головном РЦ и с учётом заполнения транспортного средства по всем номенклатурам каждого Поставщика с автоматическим формированием «Заказа поставщику»;

  • размер пополнения цепи «Производство → головной РЦ» до оптимального уровня запаса («буфера») на головном РЦ по всем номенклатурам собственного производства с автоматическим формированием «Заказа на производство»;

  • размер пополнения цепей «головной РЦ → нижестоящие РЦ»;

  • «РЦ нижнего уровня → филиалы/точки продаж» до оптимальных уровней запасов («буферов») с учётом заполнения транспортных средств по всем номенклатурам в каждом участке цепи с автоматическим формированием «Заказов на перемещение»;

  • размер пополнения цепей «Филиалы → Клиенты» до оптимальных уровней запасов («буферов») у Клиентов по всем номенклатурам каждого Клиента с автоматическим формированием «Заказа Клиента».
Пополнение точек продаж
Stock-solver - это АСУЗ смешанного типа:
Буферы филиалов/точек продаж рассчитываются на основании потреблений и учитывают как колебания спроса, так и колебания цикла поставки «РЦ→ филиал/точка продаж» и зависят от уровня обеспечения спроса остатками (УОС) для данной SKU.


Буфер каждого РЦ, кроме головного, рассчитывается на основании потреблений, буферов и запасов каждого филиала/точки продаж, привязанного к данной «ветке», а также буфера и запаса каждого нижестоящего РЦ, учитывает как колебания спроса на каждом из филиалов/точек продаж так и колебания цикла поставки «вышестоящий РЦ→ данный РЦ» и зависит от уровня обеспечения спроса остатками (УОС).


Буфер головного РЦ рассчитывается на основании потреблений, буферов и запасов каждого филиала/точки продаж сети, а также буфера и запаса каждого нижестоящего РЦ, учитывает как колебания спроса на каждом из филиалов/точек продаж так и колебания цикла поставки
«Поставщик → головной РЦ» и зависит от уровня обеспечения спроса остатками (УОС).
Размер пополнения цепи «Поставщик →головной РЦ» с наполнением транспортного средства – это добавление к размеру пополнения до буфера дополнительного расчётного излишка, необходимого для заполнения ТС при условии не превышения норматива дополнения.


Размер пополнения каждой цепи внутри сети с наполнением транспортного средства – это добавление к размеру пополнения до буфера дополнительного расчётного излишка, необходимого для заполнения ТС при обязательном выполнении следующих условий:
  • не превышение норматива дополнения;
  • не снижение остатка на источнике пополнения ниже расчётного уровня
Пополнение точек продаж
сезонные коэффициенты
При расчёте оптимального запаса по каждой SKU на цикл поставки учитываются суточные сезонные индексы, рассчитываемые Stock-solver автоматически.
сезонные индексы
сезонные коэффициенты
​​Stock-solver реализован в виде дополнительного модуля в 1С.
Обработка опирается на данные остатков по складам с признаком учёта остатков и реализаций (или отчётов о розничных продажах) со складов с признаком учёта продаж. ​ Для ввода недостающей для расчетов информации создаются справочники, доп. реквизиты справочников и регистры сведений. Все параметры потребления товара производятся регламентом (запускается по расписанию в ночное время).
Затем пользователи с помощью другой внешней обработки («короткой») в любое время формируют заказы поставщикам и заказы на перемещение.
​​​​​​После установки Stock-solver в 1С появляется дополнительный раздел "АСУЗ" (автоматизированная система управления запасами), который содержит как сами обработки ("Поставщики -> РЦ", "Производство -> РЦ",
"РЦ -> филиалы"), так и новые регистры сведений, на которые они опираются.
​​​​​Выбирается один из блоков:

"Поставщики → головной РЦ"

или
"Производство → головной РЦ"

или
"Распределение внутри Компании"



Результаты расчётов каждого блока не зависят от последовательности запуска блоков, поскольку при расчёте потребности на любом РЦ происходит виртуальное (расчётное) распределение с данного РЦ на все нижестоящие точки сети, "привязанные" к данному РЦ.
цепь поставок
​"Поставщики → головной РЦ"
Выбираются поставщики, номенклатуры, варианты учёта резервов,

и запускаются расчёты с выводом результатов "к заказу":
Если необходимо, устанавливаются параметры наполнения транспортных средств на разные РЦ:
масломаркет
Stock-solver выдаёт "к заказу" с учётом наполнения транспортных средств на выбранные РЦ,
показывая при этом значение дополнительного ("наращенного") времени потребления сверх буферов.
После ознакомления с расчётами создаются заказы Поставщикам:
производственные запасы

​"Производство → головной РЦ"

распределение по точкам продаж

​"Распределение внутри Компании"

Выбираются филиалы для пополнения.


Если необходимо, филиалы группируются в соответствии с маршрутами объезда, при этом устанавливаются грузовместимости транспортных средств на каждую из групп объезда:
Stock-solver выдаёт размеры распределений с учётом наполнения транспортных средств на выбранные филиалы (группы филиалов в соответствии с маршрутами):
масломаркет
После ознакомления с расчётами создаются заказы на перемещение:

​Управление запасами Покупателей Компании
(vendor managed inventory – запас, управляемый поставщиком) :

vendor managed inventory
vmi
запас, управляемый поставщиком